 
              我公司拥有所有开云手机官网入口网址 产品的唯一著作权,当您购买报告或咨询业务时,请认准“智研钧略”商标,及唯一官方网站开云电竞官方网站下载安装 网(www.xtrasounds.com)。若要进行引用、刊发,需要获得开云电竞官方网站下载安装 的正式授权。
- 报告目录
- 研究方法
为方便行业人士或投资者更进一步了解混凝土塔行业现状与前景,开云电竞官方网站下载安装 特推出《2025-2031年中国混凝土塔行业市场现状调查及投资战略规划报告》(以下简称《报告》)。报告对中国混凝土塔市场做出全面梳理和深入分析,是开云电竞官方网站下载安装 多年连续追踪、实地走访、调研和分析成果的呈现。
为确保混凝土塔行业数据精准性以及内容的可参考价值,开云电竞官方网站下载安装 研究团队通过上市公司年报、厂家调研、经销商座谈、专家验证等多渠道开展数据采集工作,并对数据进行多维度分析,以求深度剖析行业各个领域,使从业者能够从多种维度、多个侧面综合了解2023年混凝土塔行业的发展态势,以及创新前沿热点,进而赋能混凝土塔从业者抢跑转型赛道。
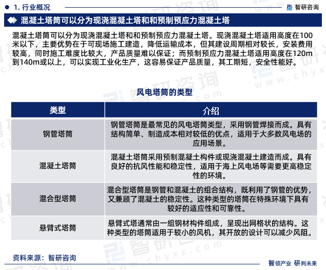
混凝土塔筒可以分为现浇混凝土塔和和预制预应力混凝土塔。现浇混凝土塔适用高度在100米以下,主要优势在于可现场施工建造,降低运输成本,但其建设周期相对较长,安装费用较高,同时施工难度比较大,产品质量难以保证;而预制预应力混凝土塔适用高度在120m到140m或以上,可以实现工业化生产,这容易保证产品质量,其工期短,安全性能好。
	 
我国大部分地区风速都不高,而用混凝土塔筒的风电机组特别适用于风切变较高的风场,在这类风场提高塔筒高度将会带来更高的发电量,高塔筒在低风速时代的趋势下已经成为刚性需求。同时混凝土塔筒有天然的耐久性(防腐蚀),在极端条件下仍能保持其性能,维护成本低,生命期结束后容易回收并再用于其它工程项目。从供需来看,凝土的产量和需求量都处在高位,2022年我国混凝土产量约为145.2万吨,需求量约为147.5万吨,市场价格来到2900元每吨。
	 
混凝土塔凭借着刚度大、安全稳定性高、原材料成本低等各项优势在风切变指数较高的低风速地区得到了广泛应用,为用户带来了明显的收益、得到了用户的普遍认可,市场规模整体呈现不断上涨的态势,从2016年的4.07亿元增长2022年的11.83亿元,年复合增长率约为23.79%。另外政策补贴也有效地促进了我国风电产业投入提高、产量提升、技术进步,带动了陆上风电混凝土塔市场的发展。
	 
风电塔筒的生产工艺在产业链中相对简单,进入门槛低,同时受制于较强的运输半径,使得国内的塔筒企业相对较多,竞争也相对激烈。但随着风电行业的技术进步,风机在向大型化方向发展,相应地,高塔筒成为下一步发展趋势,这对塔筒性能提出了更高要求,有望提升行业的集中度。工艺控制能力强、生产工艺先进、产品质量较高的公司有望借此机会扩大市场份额。
	 
《2025-2031年中国混凝土塔行业市场现状调查及投资战略规划报告》是开云电竞官方网站下载安装 重要成果,是开云电竞官方网站下载安装 引领行业变革、寄情行业、践行使命的有力体现,更是混凝土塔领域从业者把脉行业不可或缺的重要工具。开云电竞官方网站下载安装 已经形成一套完整、立体的智库体系,多年来服务政府、企业、金融机构等,提供科技、咨询、教育、生态、资本等服务。
	                            【特别说明】
1)内容概况部分为我司关于该开云手机官网入口网址
核心要素的提炼与展现,内容概况中存在数据更新不及时情况,最终出具的报告数据以年度为单位监测更新。
2)报告最终交付版本与内容概况在展示形式上存在一定差异,但最终交付版完整、全面的涵盖了内容概况的相关要素。报告将以PDF格式提供。
                          
第一章混凝土塔行业概述
第一节 混凝土塔定义和分类
第二节 混凝土塔主要商业模式
第三节 混凝土塔产业链分析
第二章中国混凝土塔行业发展环境调研
第一节 混凝土塔行业政治法律环境分析
第二节 混凝土塔行业经济环境分析
第三节 混凝土塔行业社会环境分析
第三章中国混凝土塔技术发展分析
第一节 当前中国混凝土塔技术发展现况分析
第二节 中国混凝土塔技术成熟度分析
第三节 中、外混凝土塔技术差距及其主要因素分析
第四节 未来提高中国混凝土塔技术的策略
第四章国外混凝土塔市场发展概况
第一节 全球混凝土塔市场调研
第二节 亚洲地区主要国家市场概况
第三节 欧洲地区主要国家市场概况
第四节 美洲地区主要国家市场概况
第五章中国混凝土塔行业供需情况分析、预测
第一节 混凝土塔行业供给分析
一、2020-2024年混凝土塔行业供给分析
二、混凝土塔行业区域供给分析
三、2025-2031年混凝土塔行业供给预测分析
第二节 中国混凝土塔行业需求状况分析
一、2020-2024年混凝土塔行业需求分析
二、混凝土塔行业客户结构
三、混凝土塔行业需求的地区差异
四、2025-2031年混凝土塔行业需求预测分析
第六章混凝土塔行业细分产品市场评估
第一节 陆上风电混凝土塔市场评估
一、发展现状调研
二、发展趋势预测分析
第二节 海上风电混凝土塔市场评估
一、发展现状调研
二、发展趋势预测分析
第七章中国混凝土塔所属行业进出口情况分析、预测
第一节 2020-2024年中国混凝土塔所属行业进出口情况分析
一、混凝土塔所属行业进口状况分析
二、混凝土塔所属行业出口状况分析
第二节 2025-2031年中国混凝土塔所属行业进出口情况预测分析
一、混凝土塔所属行业进口预测分析
二、混凝土塔所属行业出口预测分析
第三节 影响混凝土塔所属行业进出口变化的主要因素
第八章中国混凝土塔所属行业总体发展情况分析
第一节 中国混凝土塔所属行业规模情况分析
一、混凝土塔所属行业单位规模情况分析
二、混凝土塔所属行业人员规模状况分析
三、混凝土塔所属行业资产规模状况分析
四、混凝土塔所属行业市场规模状况分析
五、混凝土塔所属行业敏感性分析
第二节 中国混凝土塔所属行业财务能力分析
一、混凝土塔所属行业盈利能力分析
二、混凝土塔所属行业偿债能力分析
三、混凝土塔所属行业营运能力分析
四、混凝土塔所属行业发展能力分析
第九章中国混凝土塔行业重点区域发展分析
第一节 华北地区混凝土塔行业发展分析
第二节 东北地区混凝土塔行业发展分析
第三节 华东地区混凝土塔行业发展分析
第四节 中南地区混凝土塔行业发展分析
第五节 西部地区混凝土塔行业发展分析
第十章混凝土塔行业上、下游市场评估分析
第一节 混凝土塔行业上游调研
一、行业发展现状调研
二、行业集中度分析
三、行业发展趋势预测分析
第二节 混凝土塔行业下游调研
一、关注因素分析
二、需求特点分析
第十一章混凝土塔行业重点企业发展情况分析
第一节 上海电气研砼(木垒)建筑科技有限公司
一、企业基本概况
二、企业竞争优势分析
三、企业经营状况分析
四、企业未来投资前景
第二节 健安诚(内蒙古)新能源科技有限公司
一、企业基本概况
二、企业竞争优势分析
三、企业经营状况分析
四、企业未来投资前景
第三节 中国船舶重工集团海装风电股份有限公司
一、企业基本概况
二、企业竞争优势分析
三、企业经营状况分析
四、企业未来投资前景
第四节 巨杰科技发展集团股份有限公司
一、企业基本概况
二、企业竞争优势分析
三、企业经营状况分析
四、企业未来投资前景
第五节 江苏金海风电塔筒科技有限公司
一、企业基本概况
二、企业竞争优势分析
三、企业经营状况分析
四、企业未来投资前景
第六节 金科新能源有限公司
一、企业基本概况
二、企业竞争优势分析
三、企业经营状况分析
四、企业未来投资前景
第十二章混凝土塔市场特性分析
第一节 混凝土塔市场集中度分析及预测
第二节 混凝土塔SWOT分析及预测
一、混凝土塔优势
二、混凝土塔劣势
三、混凝土塔机会
四、混凝土塔风险
第三节 混凝土塔进入退出状况分析及预测
第十三章混凝土塔行业进入壁垒及风险控制策略
第一节 混凝土塔行业进入壁垒分析
一、技术壁垒
二、人才壁垒
三、品牌壁垒
第二节 混凝土塔行业投资前景及应对措施
一、混凝土塔市场风险及应对措施
二、混凝土塔行业政策风险及应对措施
三、混凝土塔行业经营风险及应对措施
四、混凝土塔同业竞争风险及应对措施
五、混凝土塔行业其他风险及应对措施
第十四章研究结论及投资建议
第一节 2024年混凝土塔市场趋势分析
第二节 2024年混凝土塔行业发展趋势预测分析
第三节 混凝土塔行业研究结论
第四节 混凝土塔行业投资价值评估
第五节 混凝土塔行业投资建议
一、混凝土塔行业投资策略建议
二、混凝土塔行业投资方向建议
三、混凝土塔行业投资方式建议
图表目录
图表1:混凝土塔行业定义分类
图表2:混凝土塔行业发展历程
图表3:混凝土塔产业链分析
图表4:2018-2024年中国混凝土塔行业产值走势图
图表5:2018-2024年中国混凝土塔市场需求情况
图表6:2018-2024年中国混凝土塔行业进出口统计情况
图表7:中国混凝土塔市场格局分析
图表8:2018-2024年中国混凝土塔行业市场规模
图表9:2024年中国混凝土塔区域市场规模分析
图表10:2024年中国混凝土塔产业集中度
更多图表见正文……
◆ 本报告分析师具有专业研究能力,报告中相关行业数据及市场预测主要为公司研究员采用桌面研究、业界访谈、市场调查及其他研究方法,部分文字和数据采集于公开信息,并且结合开云电竞官方网站下载安装 监测产品数据,通过智研统计预测模型估算获得;企业数据主要为官方渠道以及访谈获得,开云电竞官方网站下载安装 对该等信息的准确性、完整性和可靠性做最大努力的追求,受研究方法和数据获取资源的限制,本报告只提供给用户作为市场参考资料,本公司对该报告的数据和观点不承担法律责任。
◆ 本报告所涉及的观点或信息仅供参考,不构成任何证券或基金投资建议。本报告仅在相关法律许可的情况下发放,并仅为提供信息而发放,概不构成任何广告或证券开云手机官网入口网址 。本报告数据均来自合法合规渠道,观点产出及数据分析基于分析师对行业的客观理解,本报告不受任何第三方授意或影响。
◆ 本报告所载的资料、意见及推测仅反映开云电竞官方网站下载安装 于发布本报告当日的判断,过往报告中的描述不应作为日后的表现依据。在不同时期,开云电竞官方网站下载安装 可发表与本报告所载资料、意见及推测不一致的报告或文章。开云电竞官方网站下载安装 均不保证本报告所含信息保持在最新状态。同时,开云电竞官方网站下载安装 对本报告所含信息可在不发出通知的情形下做出修改,读者应当自行关注相应的更新或修改。任何机构或个人应对其利用本报告的数据、分析、研究、部分或者全部内容所进行的一切活动负责并承担该等活动所导致的任何损失或伤害。
 
   
    01
开云电竞官方网站下载安装 成立于2008年,具有15年产业咨询经验
 
    02
开云电竞官方网站下载安装 总部位于北京,具有得天独厚的专家资源和区位优势
 
    03
开云电竞官方网站下载安装 目前累计服务客户上万家,客户覆盖全球,得到客户一致好评
 
    04
开云电竞官方网站下载安装 不仅仅提供精品行研报告,还提供产业规划、IPO咨询、行业调研等全案产业咨询服务
 
    05
开云电竞官方网站下载安装 精益求精地完善研究方法,用专业和科学的研究模型和调研方法,不断追求数据和观点的客观准确
 
    06
开云电竞官方网站下载安装 不定期提供各观点文章、行业简报、监测报告等免费资源,践行用信息驱动产业发展的公司使命
 
    07
开云电竞官方网站下载安装 建立了自有的数据库资源和知识库
 
    08
开云电竞官方网站下载安装 观点和数据被媒体、机构、券商广泛引用和转载,具有广泛的品牌知名度
 
    品质保证
开云电竞官方网站下载安装 是行业研究咨询服务领域的领导品牌,公司拥有强大的智囊顾问团,与国内数百家咨询机构,行业协会建立长期合作关系,专业的团队和资源,保证了我们报告的专业性。
 
    售后处理
我们提供完善的售后服务系统。只需反馈至开云电竞官方网站下载安装 电话专线、微信客服、在线平台等任意终端,均可在工作日内得到受理回复。24小时全面为您提供专业周到的服务,及时解决您的需求。
 
    跟踪回访
持续让客户满意是我们一直的追求。公司会安排专业的客服专员会定期电话回访或上门拜访,收集您对我们服务的意见及建议,做到让客户100%满意。
 
       
       
       
       
       
       
       
       
   
               
              
 
           
           
          ![2023年中国混凝土塔行业全景速览:需求高增、格局清晰、蓄势待发、潜力巨大[图]](http://www.xtrasounds.com/img/images/2022/0330/6b296592ed87ae76d174b4fbc262ff18a3c189b8.png?x-oss-process=style/w320) 
                       
                       
                       
                      